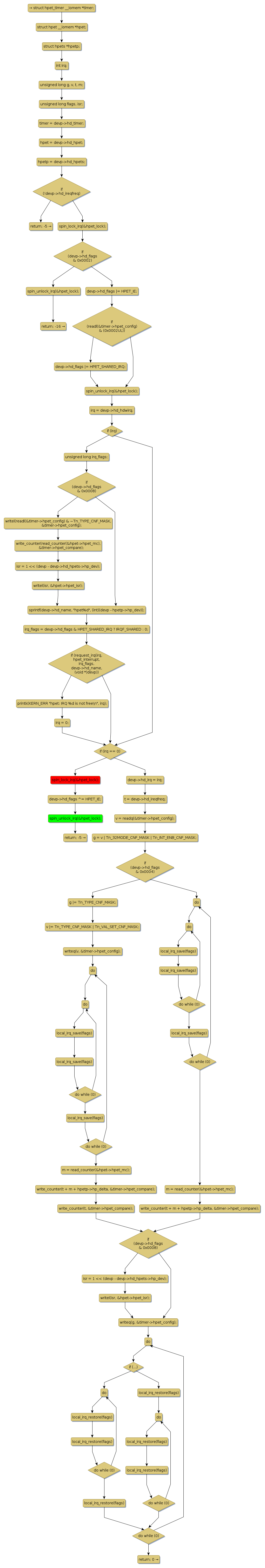
Instance Verification Kit (IVK)
spin lock @ [12013+26+/linux-3.19-rc1/drivers/char/hpet.c]
Instance Signature: hpet_lock
|
The Matching Pair Graph:
|
|
Function Name
|
Control Flow Graph (CFG)
|
Events Flow Graph (EFG)
|
Source Correspondence
|
|
hpet_ioctl_ieon
|
|
|
[10546+15+/linux-3.19-rc1/drivers/char/hpet.c]
|